期货公司天然橡胶期权业务指南
声 明
为规范期权交易行为,保护期权交易当事人的合法权益,维护市场秩序,根据《上海期货交易所期权交易管理办法》《上海期货交易所风险控制管理办法》《上海期货交易所异常交易行为管理办法》《上海期货交易所实际控制关系账户管理办法》等规则制定本指南。本指南主要针对上海期货交易所(以下简称交易所)期权业务,仅供期货公司开展期权业务时参考。交易所将根据市场发展和期权交易规则的变化对本指南进行更新和调整。
第一章 总体要求
期货公司应当根据交易所期权相关规则,制定期权经纪、交易、结算、风险控制等业务规则,在完成技术系统、业务制度、风险管理和人员配备等相关准备工作后,方可开展期权交易。
一、制度和流程
期货公司应当制定健全的期权业务制度和完备的业务流程,包括经纪业务、交易业务、结算业务、风控业务、客户适当性评估、投资者教育等各个环节,并制定期权业务应急预案,以应对业务中的突发事件,保障业务平稳开展。
二、技术系统
(一)期货公司经纪业务系统应当支持客户期权交易权限管理、期权交易及行权(履约)、日终结算、风险控制等业务功能;
(二)期货公司应当配置相应的通讯与行情链路;
(三)满足交易所期权业务要求的其他技术系统准备。
三、开通业务权限
期货公司参与过交易所组织的期权业务技术系统测试,并通过境内交易所与证监会派出机构的现场检查的,可以开展期权业务,交易所为其开通期权业务权限。非期货公司会员做好业务准备后,可以向交易所申请开通期权业务权限。
第二章 制度与流程准备
一、内部制度
期货公司开展期权业务需建立相关制度流程,或在现有制度流程基础上进行完善。相关制度流程包含但不限于以下方面:
(一)期权经纪业务管理制度;
(二)期权结算制度;
(三)期权风险管理制度;
(四)期权投资者适当性管理制度;
(五)期权经纪合同、风险揭示书等。
二、风险管理业务流程
客户参与期权交易,期货公司需严格执行风险管理业务流程,内容包括但不限于:
(一)客户资金的风险管理;
(二)客户行权(履约)风险管理;
(三)大户报告流程;
(四)强行平仓处理流程等。
第三章 交易业务指南
一、交易权限管理
(一)交易权限要求
交易所期权交易与期货交易共用交易编码,客户进行期权交易,应当具有交易所交易编码;不具有交易编码的,应当先通过所在期货公司申请交易编码。
根据中国期货市场监控中心《特殊单位客户统一开户业务操作指引》,做市商开户比照特殊单位客户管理。做市商应当申请一个专用交易编码开展期权做市业务。
期权交易实行权限管理,客户期权交易权限由期货公司控制。期货公司端系统应当将该期货公司下所有交易编码的期权交易权限默认设置为“关闭”。客户进行期权交易应向期货公司申请开通期权交易权限。
(二)交易权限申请
期货公司应当要求客户到其营业场所办理开通期权交易权限相关事宜,暂不采取上门或网上申请开通交易权限的方式。
期货公司为客户开通期权交易权限前,应当要求客户填写期权交易权限申请表,根据《上海期货交易所期权投资者适当性管理办法》和《上海期货交易所期权投资者适当性制度操作指南》的要求,为符合要求的客户开通期权交易权限,不得为不符合要求的客户开通期权交易权限。个人客户、一般单位客户、特殊单位客户或做市商分别适用不同的期权交易权限申请表,期货公司可以根据需要增加内容,但不能删减内容。
(三)交易权限报备
期货公司在每个交易日为客户开通期权交易权限后,应当通过会员服务系统向交易所报备开通期权交易权限的交易编码(支持单个录入和批量导入两种方式)。期货公司应当及时真实报备,不得多报、漏报、错报。
批量导入时可在页面下载使用CSV文件格式模板,批量导入的注意事项如下:
1.导入文件类型应当为CSV文件;
2.CSV文件每行仅包含“客户号”1列数字,不能包含汉字及逗号、分号等字符,否则会上传失败;
3.导入文件不要超过1000行。
二、交易指令
交易所对期权合约提供限价指令、取消指令及交易所规定的其他指令。限价指令可以附加立即全部成交否则自动撤销(FOK)和立即成交剩余指令自动撤销(FAK)两种指令属性。
三、合约挂牌与增挂
标的期货合约新挂牌的,期权合约与标的期货合约同时挂牌。期权合约上市交易后,交易所在每个交易日闭市后,根据“天然橡胶期权合约的行权价格应该覆盖天然橡胶期货合约上一交易日结算价上下1.5倍当日涨跌停板幅度对应的价格范围”、同时满足“行权价格≤10000元/吨,行权价格间距为100元/吨;10000元/吨<行权价格≤25000元/吨,行权价格间距为250元/吨;行权价格>25000元/吨,行权价格间距为500元/吨”的规定,挂牌新行权价格的期权合约,到期日上一交易日闭市后,不再挂牌该月份新行权价格的期权合约。
已上市的期权合约可持续交易至摘牌。新挂牌期权合约及挂牌基准价可通过交易所网站及会员服务系统查询。结算数据包新增期权参数表,包括下一交易日新上市的期权合约和挂牌基准价。期货公司可根据系统情况,自行下载使用。
四、交易时间
期权交易时间与标的期货交易时间一致,为上午9:00-11:30、下午13:30-15:00和交易所规定的其他时间。
五、期权询价
客户和非期货公司会员可以对所有期权合约进行询价。
天然橡胶期权询价应当满足如下条件:
1.询价请求应当指明期权合约代码,无需输入买卖方向和手数;
2.同一期权合约的询价时间间隔不应低于60秒;
3.期权合约集合竞价期间,不接受询价;
4.期权合约达到涨跌停板价格时,不接受询价;
5.期权合约最优买卖价差(单位:元/吨)小于等于下表规定的最大买卖价差时,不接受询价:
最大买卖价差分段设置表

注:P表示做市商在某期权合约上的买入报价,S表示做市商在该期权合约上卖价与买价差额的最大值。
期货公司应当对客户进行有效管理,不接收客户的频繁询价或有合理报价时的询价。
第四章 行权业务指南
一、交易所行权履约处理
(一)行权申请时间
天然橡胶期权为美式期权,期权买方可在到期日前任一交易日的交易时间,通过客户端、会服系统提交行权申请,可在到期日15:30之前,通过客户端、会服系统提交行权申请、放弃申请。
(二)行权与履约结果
行权执行后,看涨(跌)期权买方按行权价格建立相应标的期货买(卖)持仓,看涨(跌)期权卖方按行权价格建立相应标的期货卖(买)持仓,计入期货持仓量。
投机或套保属性期权行权后的期货持仓,继承原有期权的投机或套保属性。
(三)行权检查
系统对提交的行权申请,不进行资金、期货限仓的前端检查。通过指令提交的行权或放弃申请,检查并冻结相应期权持仓;通过会服提交的行权或放弃申请,不检查也不冻结相应期权持仓。
(四)自动行权
到期日结算前,对未在规定时间内提交行权或放弃申请、且相对标的期货合约结算价有实值额的期权买持仓做自动行权处理,其他期权持仓做自动放弃处理。
(五)行权配对
在提交行权申请时间截止后,根据期权买方提交的行权指令、放弃指令以及自动行权处理结果,系统按照随机均匀抽取原则选择卖方进行配对。具体算法如下:
1.对卖方持仓按客户编号排序形成初始排列;
2.根据期权单边成交量除以期权空头持仓量的余数确定随机起点,起点为余数加1;
3.以期权空头持仓量除以期权行权申请量的余数作为剔除量,剔除间距为空头持仓量除以剔除量的商,从起点开始剔除;
4.剔除余数后,原起点已被剔除,以下一个点作为起始点,在剩余队列中均匀抽取空头持仓,抽取间距为剩余期权空头数量除以期权行权申请量的商。
举例:假设单边成交量为27手,卖方持仓量为13手,买方行权申请量为5手,则交易所需在13手卖方持仓中选取5手。
第一步:对卖方持仓按客户编号升序排列。如图1所示。

图1卖方空头持仓排序后形成的序列
第二步:利用27÷13=2余1,确定起点为余数加1,对应序列中的位置为2,终点对应序列中的位置为1。如图2所示。

图2确定序列起点与终点
第三步:利用13÷5=2余3,根据余数3从起点开始剔除3手卖方期权持仓,剔除间距为13÷3的商4。剔除后形成的序列如图3所示。

图3剔除多余持仓后形成的序列
第四步:确定抽取点。由于原先的起点2被剔除,因此新起点自动顺延到下一个位置上,即位置3。从新起点开始,均匀地抽取行权申请量5手以完成行权配对,剔除间距为10/5=2。配对结果如图4所示。

图4行权配对结果
(六)期权持仓自对冲
非期货公司会员和客户可以在到期日前任一交易日的交易时间和到期日15:30之前,申请对其同一交易编码下的双向期权持仓进行对冲平仓。对冲结果从当日期权持仓量中扣除,并计入成交量。
对做市商专用的做市交易编码中同一期权合约的双向持仓,交易所在每日结算前执行自动对冲。做市商可以申请部分或全部不自动对冲。
(七)行权(履约)后期货持仓自对冲
期权买方可以在到期日前任一交易日的交易时间和到期日15:30之前,申请对其同一交易编码下行权获得的双向期货持仓进行对冲平仓,也可以申请对其同一交易编码下行权获得的期货持仓与期货市场原有持仓进行对冲平仓,对冲数量不超过行权获得的期货持仓量。对冲结果从当日期货持仓量中扣除,并计入成交量。
期权卖方可以在到期日前任一交易日的交易时间和到期日15:30之前,申请对其同一交易编码下履约获得的双向期货持仓进行对冲平仓,也可以申请对其同一交易编码下履约获得的期货持仓与期货市场原有持仓进行对冲平仓,对冲数量不超过履约获得的期货持仓量。对冲结果从当日期货持仓量中扣除,并计入成交量。
二、期货公司行权履约处理
(一)买方主动行权的前端检查与校验
期权买方提交行权申请时,其可用资金应当满足期货交易保证金要求,期货公司应当冻结客户相应资金和持仓。资金不足的,期货公司不得接受客户的行权申请。期权买方提交放弃行权申请时,期货公司需冻结客户相应持仓。
撤销行权申请或放弃申请时,期货公司释放客户相应冻结的资金与持仓。
期货公司应当关注客户行权后标的期货是否超仓。如有客户可能超仓,应当提醒客户及早进行期货平仓或期权平仓,否则将可能进入期货强行平仓程序。
(二)行权资金测算
期货公司需要在期权到期日前一交易日结算后及到期日15:30前,对客户行权资金进行测算,通知测算资金不足、特别是行权资金缺口较大的客户,做好资金准备、主动放弃行权或平仓,尽量避免客户因资金不足而引发批量放弃操作行为。
对于多次发生行权资金不足的客户,期货公司应对其进行风险教育。期货公司应当加强各项业务资金占用测算,在交易所结算账户备足相应资金。交易所结算部根据行权资金测算情况,通知资金不足的期货公司及时追加资金。
(三)批量放弃
期货公司应当事先与客户签订协议,约定行权资金测算标准以及双方的权利义务。
对行权资金测算不足的客户,期货公司应当根据与客户签订的协议以及交易所业务规则规定,代客户进行放弃行权操作。
期货公司应做好到期日与放弃行权有关的数据的保存与备查,作为解决潜在法律纠纷的依据。
(四)通过会服系统提交行权申请、放弃申请
交易所会服系统作为备用业务通道,支持期货公司代客户提交行权申请、放弃申请,有助于解决客户“到期日未成交平仓单闭市后无法通过指令提交行权申请和放弃申请”的问题。
期货公司通过会服系统代客户提交行权申请、放弃申请时,应当先在柜台系统检查客户资金和持仓情况,再做相应操作,避免为资金、持仓不足的客户提交相关申请。
建议期货公司作为应急通道在特殊情况下谨慎使用会员服务系统。
(五)期权到期提醒
期权合约到期日前第三个交易日起,期货公司应当通过客户端、短信或结算单等方式,提醒客户期权到期日期,妥善处理到期期权持仓。
(六)到期日客户主动行权和放弃提醒
期权到期日结算时,交易所会执行自动行权和放弃,期货公司应当提醒客户不需要对相对结算价有实值额的期权提交行权申请、对有虚值额的期权提交放弃申请,避免无效操作,节约操作时间。
期货公司应当提醒客户提交行权和放弃申请的具体适用情况。到期日期货结算价与收盘价发生较大偏离时,客户对交易所自动处理想法不一致的,可以提交相应行权或放弃申请。
到期日客户提交行权和放弃申请的操作时间有限,为提高行权和放弃操作效率,对实值期权需要行权的,建议客户不要提交行权申请,对虚值期权需要放弃的,不要提放弃申请,因为系统会自动处理。期货公司应当对客户做好相应培训和说明。
建议期货公司完善柜台系统功能,拒绝接收无效的行权或放弃指令。也可以针对以上“虚值期权提行权,实值期权提放弃”的情况,由期货公司与客户约定后,统一代客户进行操作,以提高效率。
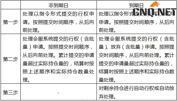
三、行权时间、方式与处理顺序
(一)非到期日
在非到期日,天然橡胶期权买方提交行权申请的时间为交易时段。客户可以通过客户端提交行权申请,期货公司可以通过会服系统提交行权申请。
(二)到期日
在到期日,天然橡胶期权买方提交行权和放弃申请的时间为交易时段及闭市后15:30前。客户可以通过客户端提交行权或放弃申请,期货公司可以通过会服系统提交行权或放弃指令(含批量)。
(三)行权处理顺序
结算时,对于买方行权申请,交易所在非到期日和到期日按照如下顺序处理买方期权持仓:

以到期日行权处理为例,说明如下:
假设RU1905期货合约于期权合约到期日当日结算价为11290元/吨,收盘价为11760元/吨。某客户持仓情况如下:

对RU1905C11500持仓,通过交易系统提交申请如下:

对RU1905C11500持仓,通过会服系统提交申请如下:

交易所对客户的申请处理顺序为:先处理以指令提交的3手行权申请,其次处理以指令提交的2手放弃申请,再处理会服提交的4手放弃申请,最后处理会服提交的7手行权申请(由于只剩余1手持仓,实际只行权1手)。结算时RU1905C11500无剩余持仓,交易系统不再进行自动放弃处理。
对于RU1905P11500,通过交易系统提交申请如下:

对于RU1905P11500,通过会服系统提交申请如下:

交易所对客户申请处理顺序为:先处理以指令提交的4手行权申请、其次处理以指令提交的1手放弃申请,再处理会服提交的1手、2手行权申请。结算时RU1905P11500剩余持仓还有2手,由于相对结算价有实值额,交易系统对剩余2手持仓进行自动行权处理。
四、注意问题
(一)申请行权区分“平今”和“平昨”
交易所按照每一笔申请行权的数量对客户的持仓进行冻结。客户提交行权申请时,输入行权数量后应选择“平今”或“平昨”。“平今”和“平昨”无法同时提交行权申请。如果每一笔申请行权的数量大于客户的可用持仓,那么行权申请会被系统判定为提交失败。
(二)大量虚值期权行权
客户进行大量虚值期权行权时,期货公司应重点关注并了解客户行权目的和意向,给予相应风险提醒。
(三)到期日未成交的平仓单
客户对到期期权提交的平仓单,若在闭市前未撤销,客户或期货公司在15:30前无法对相应持仓通过交易通道提交行权、放弃申请。期货公司会服系统作为备用业务通道,支持期货公司代客户提交行权申请和放弃申请。
(四)单边市
若遇到标的期货合约暂停交易的,相应期权合约也暂停交易。最后交易日期权合约全天暂停交易的,期权最后交易日、到期日顺延至下一交易日。出现此类情况时,期货公司应当及时提醒客户。
(五)行权(履约)后期货公司资金不足及客户超仓
行权(履约)后,期货公司资金不足或客户超过持仓限额的,参照强行平仓有关规定执行。
(六)会服行权申请量大于持仓量
由于会服提交的行权申请不冻结持仓,可能出现提交的行权申请超过期权持仓量。结算时按照会服提交的申请顺序,从后到前处理,直至可用的期权持仓处理完毕。
五、会员服务系统界面
(一)会员服务系统首页
会员服务系统首页如图所示,按路径“业务窗口”→“期权业务申请”,可以看到“期权业务申请”下有七个功能,其中三个主要功能为自对冲申请、期权行权申请以及放弃期权行权申请。

上海期货交易所会员服务系统首页
(二)自对冲申请
自对冲申请操作界面如下图所示,期权自对冲申请包括“单条录入”及“批量导入”两大功能。
1.通过点击“新建”实现自对冲申请的“单条录入”。对于客户和非期货公司会员,自对冲业务类型分为“期权自对冲”及“期货自对冲”;对于做市商,自对冲业务类型分为“期货自对冲”及“做市商期权留仓”。
2.通过点击“批量导入”实现自对冲申请的批量导入。批量导入要求上传CSV格式的文件,可以在批量导入窗口中下载上传文件的模板。
3.通过点击“导出”可以将自对冲申请导出到Excel表格。
4.提交的自对冲申请仅当日有效。

自对冲申请操作界面
(三)期权行权申请
期权行权申请操作界面如下图所示,期权行权申请包括“单条录入”及“批量导入”两大功能。
1.通过点击“新建”实现行权申请的“单条录入”。在期权行权申请窗口中,需要输入的参数有:客户编码、产品代码、合约代码、投机套保标志、持仓方向、数量以及行权后新建的期货是否自对冲。
2.通过点击“批量导入”实现行权申请的批量导入。批量导入要求上传CSV格式的文件,可以在批量导入窗口中下载上传文件的模板。
3.通过点击“导出”可以将行权申请导出到Excel表格。
4.提交的行权申请仅当日有效。

行权申请操作界面
(四)放弃期权行权申请
期权放弃行权申请操作界面如下图所示,期权放弃行权申请包括“单条录入”及“批量导入”两大功能。
1.通过点击“新建”实现放弃行权申请的“单条录入”。在期权放弃行权申请窗口中,需要输入的参数有:客户编码、产品代码、合约代码、投机套保标志、持仓方向以及数量。
2.通过点击“批量导入”实现放弃行权申请的批量导入。批量导入要求上传CSV格式的文件,可以在批量导入窗口中下载上传文件的模板。
3.通过点击“导出”可以将放弃行权申请导出到Excel表格。
4.提交的放弃行权申请仅当日有效。

放弃行权申请操作界面
第五章 期权结算
一、权利金
期权权利金应当以货币资金支付,不得以有价证券充抵的金额支付。
期权买方(卖方)开仓时,按照开仓成交价支付(收取)权利金;期权买方(卖方)平仓时,按照平仓成交价收取(支付)权利金。计算公式如下:
期权买方(卖方)开仓支付(收取)权利金=Σ买入(卖出)开仓价×买入(卖出)期权合约成交量×标的期货合约交易单位
期权买方(卖方)平仓收取(支付)权利金=Σ卖出(买入)平仓价×卖出(买入)期权合约成交量×标的期货合约交易单位
二、手续费
天然橡胶期权合约交易手续费标准为3元/手。平今仓暂免收手续费。行权(履约)手续费为3元/手;行权前期权自对冲手续费为3元/手,行权后期货自对冲暂免收手续费。交易所可以根据市场情况对手续费标准进行调整并公布。
三、结算准备金
当日结算准备金余额=上一交易日结算准备金余额+上一交易日交易保证金-当日交易保证金+当日实际可用充抵金额-上一交易日实际可用充抵金额+当日盈亏+当日期权权利金收入-当日期权权利金支出+入金-出金-手续费等。
四、结算价
(一)非最后交易日结算价
除最后交易日外,天然橡胶期权利用二叉树模型计算期权合约当日结算价,无风险利率取1年期定期存款基准利率。交易所可以对异常结算价进行调整。理论定价模型采用的波动率按照下列方法确定:
1.若某月份期权合约有成交,先以当日成交价格按照成交量的加权平均价推导每一个有成交合约的隐含波动率(标的期货价格采用当日期货结算价),再将有成交合约的隐含波动率按照相应合约成交量加权平均,算出该月份期权合约的隐含波动率。
2.若某月份期权合约无成交,则该月份期权合约隐含波动率按照下列方法确定:
(1)若相邻两个月份期权合约均有成交,则取前一月份合约的隐含波动率;
(2)若只有一个相邻月份期权合约有成交,则取该有成交相邻月份合约的隐含波动率;
(3)若相邻两个月份期权合约均无成交,则依次从次相邻月份期权合约中按照上述方法选取隐含波动率;
(4)若上述条件均不满足,则取该月份期权合约前一交易日的隐含波动率。
举例:假设挂牌RU1905、RU1906、RU1907、RU1908、RU1909、RU1910、RU1911、RU2001、RU2003、RU2004期货合约对应的期权合约。RU1907对应的期权合约波动率按如下方法确定:
假设RU1907对应的期权合约当日有成交。假设RU1907C10000、RU1907C13000、RU1907P12000有成交,反推其隐含波动率分别为,对以相应合约成交量加权平均求得,以作为RU1907系列期权合约的隐含波动率。
假设RU1907对应的所有期权合约当日无成交。如果临近的RU1906、RU1908对应的期权合约中只有一个月份有成交,则取有成交月份的隐含波动率;若均有成交,取RU1906对应期权合约的隐含波动率;若均无成交,按以上方法对RU1905、RU1909合约进行判断,以此类推。
如果所有月份期权合约当日均无成交,则取RU1907对应期权合约前一交易日的隐含波动率。
(二)最后交易日结算价
看涨期权结算价=Max(标的期货合约结算价–行权价格,最小变动价位);
看跌期权结算价=Max(行权价格–标的期货合约结算价,最小变动价位)。
五、结算风险管理
期货公司应做好投资者教育,充分揭示期权风险,全面梳理相关业务流程,安排专人负责结算及行权风险管理,不断完善系统功能。
(一)非理性行为管理
注意事项:客户可能进行买入临近到期深度虚值期权、申请深度虚值期权行权等非理性操作。
相关建议:做好投资者教育及风险揭示、提醒工作。
(二)资金风险管理
1.权利金大幅变动风险
注意事项:期权权利金受标的价格、波动率、剩余到期时间、利率等多种因素的影响,权利金变化可能速度快、幅度大,保证金水平也相应变化。
相关建议:完善风控系统,关注重点客户。
2.保证金率提高的风险
注意事项:节假日或单边市提高保证金。
相关建议:风险试算考虑保证金率变动。
3.结算价与收盘价偏离风险
注意事项:期权采用理论定价模型计算结算价,同一期权系列下的期权合约采用相同的波动率。
相关建议:加强事前风险管理,谨慎把握客户的出金。
(三)流动性风险管理
注意事项:期权合约较多,流动性分散,部分合约可能流动性欠佳。
相关建议:准备流动性应急预案,注意强平流程。
(四)客户行权(履约)风险管理
1.行权及对冲操作风险
注意事项:会服系统中,期权自对冲、行权(履约)后期货自对冲、行权申请、放弃申请共用同一界面,注意避免误操作。
相关建议:梳理行权和对冲操作业务流程,提高系统自动化处理能力。
2.行权(履约)后新增资金占用风险
注意事项:行权(履约)后新增保证金占用。
相关建议:风险测算充分考虑客户行权(履约)的新增保证金占用及行权亏损,同时注意今日结算价较昨日结算价大幅变化或保证金率提高等情况。
3.虚值期权行权风险
注意事项:行权后面临亏损。
相关建议:做好风险揭示及提醒工作。
4.期权到期日风险
注意事项:自动行权与预期出现偏差的风险(以结算价为基准判断实、虚值),资金不足且未能按时补足造成利益损失。
相关建议:做好到期合约提醒工作;完善行权风险试算。
六、其他注意事项
会员服务系统提供申报单、成交单、合约结算参数、非交易持仓变动明细等文件供查询期权相关数据。
第六章 监查(风控)业务指南
一、期权风险管理业务指南
(一)期权交易保证金
1.期权买方不交纳交易保证金。
2.期权卖方交纳交易保证金,交易保证金的收取标准为下列两者中的较大者:
(1)期权合约结算价×标的期货合约交易单位+标的期货合约交易保证金-(1/2)×期权虚值额;
(2)期权合约结算价×标的期货合约交易单位+(1/2)×标的期货合约交易保证金。
3.期权虚值额计算如下:
看涨期权虚值额:Max(期权合约行权价格-标的期货合约结算价,0)×标的期货合约交易单位;
看跌期权虚值额:Max(标的期货合约结算价-期权合约行权价格,0)×标的期货合约交易单位。
(二)期权涨跌停板
1.期权合约涨跌停板幅度与标的期货合约涨跌停板幅度(标的期货合约上一交易日结算价×相应比例)相同。
2.涨停板价格 = 期权合约上一交易日结算价+标的期货合约上一交易日结算价×标的期货合约涨停板的比例;
跌停板价格 = Max(期权合约上一交易日结算价-标的期货合约上一交易日结算价×标的期货合约跌停板的比例,期权合约最小变动价位)。
3.如果某期权合约上一交易日结算价小于等于当日涨跌停板幅度,即期权合约跌停板价格为期权合约最小变动价位。这种情况下,当日收盘前5分钟内出现只有最低报价的卖出申报、没有最低报价的买入申报,或者一有买入申报就成交、但未打开最低报价的情况,交易所不将其按照跌停板单边无连续报价处理。
(三)期权持仓限额制度
1.期货和期权分开限仓。
2.期权合约在其交易过程中的不同时间阶段,期权合约持仓限额分别适用不同的数额。时间阶段的划分与标的期货合约相同。
3.期权持仓的统计方式如下:
同标的看涨期权的买持仓量+看跌期权的卖持仓量;
同标的看涨期权的卖持仓量+看跌期权的买持仓量。
4.上市初期,标的期货合约挂牌至交割月份前第二月,客户期权单边持仓限额为500手,非期货公司会员期权单边持仓限额为500手;标的期货合约交割月前第一月,客户期权单边持仓限额为150手,非期货公司会员期权单边持仓限额为150手。交易所可以根据市场情况对期权持仓限额进行调整并公布。
5.交易所持仓限额未能满足非期货公司会员和客户需求的,持有标的期货品种套期保值资格、进行套利交易以及从事做市商交易的非期货公司会员和客户,可以向交易部申请持仓豁免额度。
(四)期权大户报告制度
期权大户报告制度参照期货大户报告制度。当客户期权合约投机持仓达到投机头寸持仓限额的80%时,需进行大户报告。具体按照《上海期货交易所风险控制管理办法》相关规定执行。
非期货公司会员通过交易所会员服务系统直接提交大户持仓报告及相关材料。期货公司应将已经客户确认的大户持仓报告及相关材料上传至交易所会员服务系统。
(五)期权强行平仓制度
1.当期货公司、客户出现下列情况之一时,交易所对其持仓实行强行平仓:
(1)期货公司结算准备金余额小于零,并未能在规定时限内补足的;
(2)持仓量超出限仓规定的;
(3)因违规受到交易所强行平仓处罚的;
(4)根据交易所的紧急措施应予以强行平仓的;
(5)其他应予以强行平仓的。
2.非期货公司会员、客户因期权行权超出期货持仓限额标准的,交易所按照有关规定执行强行平仓。
3.强行平仓参照《上海期货交易所风险控制管理办法》有关规定执行。
(六)风险警示制度
交易所实行风险警示制度。当交易所认为有必要时,可以分别或同时采取要求报告情况、谈话提醒、书面警示、公开谴责、发布风险警示公告等措施中的一种或多种,以警示和化解风险。
(七)交易限额制度
交易所实行交易限额制度。交易限额是指交易所规定的期货公司或者客户对某一合约在某一期限内开仓交易的最大数量。交易所可以根据市场情况,对不同的上市品种、合约,对部分或者全部期货公司、特定客户,制定日内开仓交易量,具体标准由交易所另行确定。
二、期权异常交易业务指南
(一)期权异常交易总则
1.期权异常交易行为类型与期货相同,包括自成交、实际控制关系账户间互为对手方、频繁报撤单、大额报撤单和实际控制关系账户超仓行为等。
2.期权异常交易行为监管标准和处理程序与期货基本一致。
3.期权交易中的自成交、实际控制关系账户间互为对手方、频繁报撤单、大额报撤单次数以合约为单位进行统计,期权交易中的实际控制关系账户的限仓方式与单个客户的限仓方式相同。
4.交易所对期货、期权合约上的自成交、实际控制关系账户间互为对手方、频繁报撤单、大额报撤单达到交易所处理标准的次数分开统计。
5.对期权异常交易行为,交易所将通过会员服务系统或其他方式通知期货公司。
(二)期权异常交易监管标准
1.客户或者一组实际控制关系账户合并计算后出现以下情形之一的,即达到交易所自成交、频繁报撤单、大额报撤单异常交易行为处理标准:
(1)单个交易日在某一合约上的自成交次数达到5次及以上的;
(2)单个交易日在某一合约上的撤单次数达到500次及以上的;
(3)单个交易日在某一合约上的大额撤单(单笔撤单的撤单量达到300手及以上)次数达到50次及以上的。
交易所对期货、期权合约上的自成交、频繁报撤单、大额报撤单达到交易所处理标准的次数分开统计。
2.客户或者一组实际控制关系账户合并计算后,在某一期权合约上的开仓交易量超过交易所制定的日内开仓交易量的,构成异常交易行为。
3.一组实际控制关系账户非套期保值持仓计算后超过交易所规定的持仓限额和同时期获批的套利交易头寸两者之和的,构成异常交易行为。
交易所对期货、期权合约上的实际控制关系账户组合并持仓超限达到交易所处理标准的次数分开统计。
4.一组实际控制关系账户之间发生成交的,构成异常交易行为。
5.因套期保值交易、立即全部成交否则自动撤销指令(FOK)和立即成交剩余指令自动撤销指令(FAK)等产生的自成交、频繁报撤单、大额报撤单等行为不构成异常交易行为。因期权做市交易产生的频繁报撤单行为不构成异常交易行为。
6.客户或者一组实际控制关系账户合并计算后,单个交易日在两个及以上期货合约或者两个及以上期权合约因自成交、频繁报撤单、大额报撤单达到交易所异常交易行为处理标准的,同一种异常交易行为按照发生一次异常交易行为认定。
7.一组实际控制关系账户单个交易日在两个及以上期货合约或者两个及以上期权系列合约因合并持仓超过持仓限额达到交易所处理标准的,按照发生一次异常交易行为认定。标的物为同一期货合约的所有期权合约为一个期权系列合约。
(三)期权异常交易的处理程序
1.客户自成交、频繁报撤单、大额报撤单行为达到交易所处理标准的,交易所按照以下程序处理:
(1)客户第一次达到处理标准的,交易所于当日对客户所在期货公司电话提示,要求其及时将交易所提示转达客户,责令其对客户进行教育、引导、劝阻及制止。
(2)同一客户第二次达到处理标准的,交易所将该客户列入重点关注名单,同时将客户异常交易行为向期货公司通报。
(3)同一客户第三次达到处理标准的,交易所于当日闭市后对客户采取限制开仓的自律管理措施,限制开仓的时间原则上不能少于1月。
2.非期货公司会员参与交易,出现自成交、频繁报撤单、大额报撤单行为,达到交易所处理标准的,交易所将采取以下措施:
(1)第一次达到处理标准的,交易所对该非期货公司会员进行电话提示。
(2)第二次达到处理标准的,交易所约见该非期货公司会员的高级管理人员谈话。
(3)第三次达到处理标准的,交易所对该非期货公司会员采取限制开仓的自律管理措施,限制开仓的时间原则上不少于3个月。
3.一组实际控制关系账户出现合并持仓超过持仓限额的,交易所按照以下程序处理:
(1)一组实际控制关系账户发生合并持仓超过持仓限额的,交易所对客户所在期货公司进行电话提示,期货公司应及时将交易所提示转达客户,并对客户进行教育、引导、劝阻及制止。合并持仓超过持仓限额发生在不同期货公司的,交易所对持仓分布最大的期货公司进行电话提示。
(2)一组实际控制关系账户发生合并持仓超过持仓限额的,交易所在当日收市后通知客户所在的期货公司要求其自行平仓。
(3)客户在下一交易日第一节交易时间内未自行平仓完毕的,由交易所执行强行平仓。交易所按照非套期保值持仓合并计算后从大到小的原则选择客户的持仓执行强行平仓,直到该组实际控制关系账户合并持仓符合交易所持仓限额制度的规定。
(4)由交易所执行强行平仓的,当日闭市后对该组实际控制关系账户采取限制开仓的自律管理措施,限制开仓的时间原则上不少于1个月。
4.一组实际控制关系账户出现合并持仓超过持仓限额的,交易所除按照前述3规定处理外,还将采取以下自律管理措施:
(1)第一次达到交易所处理标准的,交易所将该组实际控制关系账户列入重点关注名单,并通报期货公司。
(2)第二次达到交易所处理标准的,交易所于下一交易日对该组实际控制关系账户采取限制开仓的自律管理措施,限制开仓的时间原则上不少于10个交易日。
(3)第三次达到交易所处理标准的,交易所于下一交易日对该组实际控制关系账户采取限制开仓的自律管理措施,限制开仓的时间原则上不少于6个月。
5.实际控制关系账户超仓行为豁免
(1)一组实际控制关系账户当日结算时在某合约发生合并持仓超过持仓限额,但其在该合约的持仓未超过上一交易日结算时交易所持仓限额的,可以豁免前述4的自律管理措施。
(2)一组实际控制关系账户当日结算时在某合约发生合并持仓超过持仓限额,因市场原因在下一交易日无法平仓且结算时继续发生合并持仓超过持仓限额的,下一交易日也可以豁免前述4的自律管理措施。
(3)前两款豁免前述4自律管理措施的合并持仓超过持仓限额的,其超过持仓限额的部分仍应当按照前述3(2)、(3)、(4)有关规定执行。
(4)期货公司的监督责任
A.期货公司应当密切关注客户的交易行为,积极防范客户在交易中可能出现的异常交易行为,引导客户理性、合规参与期货交易。
期货公司发现客户在期货交易过程中出现异常交易行为的,应当予以提醒、劝阻和制止,并及时向交易所书面报告。
B.交易所对存在异常交易行为的客户采取自律管理措施的,期货公司应当及时通知客户,保留有关证据,并采取有效措施规范客户交易行为。
客户出现异常交易行为的,交易所视情节轻重,可以对期货公司采取电话提示、约见谈话、书面或者现场调查、发出自律管理警示函、发出自律管理意见函等自律管理措施。
C.期货公司具有下列情形之一的,交易所责令其改正,并采取电话提示、约见谈话、发出自律管理警示函、发出自律管理意见函等自律管理措施:
(a)未及时、准确地向客户送达交易所对其采取的有关自律管理措施;
(b)未采取有效措施制止客户异常交易行为;
(c)纵容、诱导、怂恿、支持客户进行异常交易;
(d)未按照交易所要求尽责对涉嫌违法违规行为协助调查或者存在故意拖延、隐瞒和遗漏等行为。
由于期货公司未尽到相关义务,交易所已向同一期货公司发出两次自律管理警示函的,第三次对该期货公司采取发出自律管理意见函的措施。
风险提示及免责条款
市场有风险,投资需谨慎。本文不构成个人投资建议,也未考虑到个别用户特殊的投资目标、财务状况或需要。用户应考虑本文中的任何意见、观点或结论是否符合其特定状况。据此投资,责任自负。本文来自互联网用户投稿,文章观点仅代表作者本人,不代表本站立场。本站仅提供信息存储空间服务,不拥有所有权,不承担相关法律责任。如若转载,请注明出处。如若内容有涉嫌抄袭侵权/违法违规/事实不符,请点击 举报 进行投诉反馈!
