如何才能存到钱?这7大方法你绝对不知道!
如何才能存到钱?这7大方法你绝对不知道!
王宇恬 来源:希财网存钱现在是我们日常生活中最常见的理财方式,一般来说,只要有闲钱,人们就想着将其存入银行来获取稳定的利息,还能储蓄。那么如何才能存到钱?下面就由cnq.net为大家分析:

如何才能存到钱?

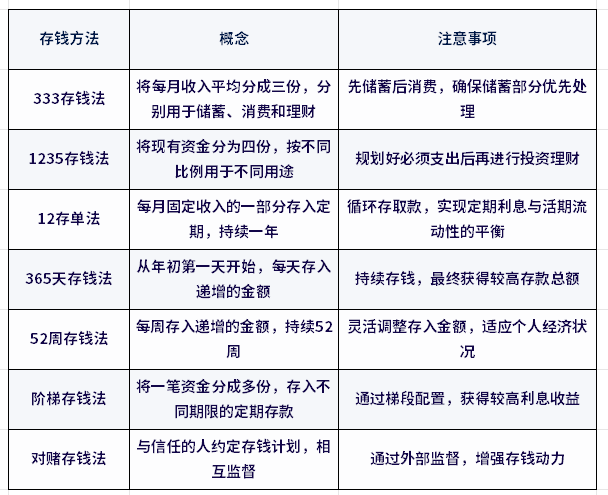
1、333存钱法
(1)概念:
将每个月到手的资金平均分成三份,比如说我们上班族,假设每个月到手的工资是6000,那么就可以分成三份2000元,一份用于储蓄;第二份用于日常的消费和生活必备开支;最后一份用于投资理财。
(2)注意:
在发了工资之后,建议先储蓄,而不是先消费,这样也能大大增加出存钱本金,增加利息收益,一定要先把其中的1/3存下来之后,再去安排其他的2/3,这样能够起到一个强制储蓄的作用。
2、1234存钱法
(1)概念:
把现有的资金分成4份,比例分别是10%、20%、30%、40%,10%的资金用于最近要花销的钱;20%的资金用于保障类的支出,比如说医保、保险等等;30%的资金用于投资理财,让钱生钱;40%的资金用户教育或者养老等,比如说教育金、增额终身寿等等,还能达到长期储蓄的目的。
(2)注意:
在有一笔闲钱时,首先应该是规划好必须的支出,后续再去将部分资金用户投资理财,防止出现提前支取的情况。
3、12存单法
(1)概念:
如果每个月都有固定收入的话,那么建议拿出每个月固定收入资金的30%-40%用于存定期,坚持十二个月,那么从第二年的第一个月开始,每个月都会有一笔定期存款到期。
举个例子:
假设每个月存1000元,一年定期存款,那么次年开始每月可以获取12000。
(2)注意:
第一个月的钱在第13个月开始就会变成活期;第2个月的钱在第14月开始变成活期,以此类推,形成循环,相当于有定期存款的利息,也有活期的流动性。
4、365天存钱法

概念:
也就是说在一年时间里,从年初第一天开始,一直到第365天,每天都存入相对应的金额。比如说第一天存入1元、第二天存入2元、、、第365天存入365元,每次存完之后就划掉对应的天数。这样到第365天存完之后,投资者就能有99795元的存款。
5、52周存钱法

概念:
第一周开始存入10元(金额数字不规定,按照实际情况存入即可),第二周存入20元,第三周存入30元等等,以此类推,坚持52周,这样在52周存完之后,投资者就能获得13780元的存款。
6、阶梯存钱法
概念:
将一笔资金分成多份,分别存入不同期限的定期存款,比如说有10万元的闲钱,分成3份,分别是2万、3万和5万,分别存入一年期、两年期和三年期的定期存款,这样在一年期的定期存款到期之后,如果资金还是闲置的,那么就转存成5年的定期存款,以此类推,相当于3年之后都是3年期的定期存款。
7、对赌存钱法
概念:
跟比较信任的家人或者亲戚朋友,约定好,每个月工资到手就转入一定的金额到对方手里,这样相互监督,日积月累,后期也会有一笔不少的存款。
举个例子:
比如说每个月工资是5000元,转入2000元到闺蜜手里,闺蜜也转入2000元到你手里,两个人相互存钱,监督对方,要是没能如约存到钱,那么就会收到相应的惩罚。如果每个月存2000元的话,那么一年下来就能存24000元。
风险提示及免责条款
市场有风险,投资需谨慎。本文不构成个人投资建议,也未考虑到个别用户特殊的投资目标、财务状况或需要。用户应考虑本文中的任何意见、观点或结论是否符合其特定状况。据此投资,责任自负。本文来自互联网用户投稿,文章观点仅代表作者本人,不代表本站立场。本站仅提供信息存储空间服务,不拥有所有权,不承担相关法律责任。如若转载,请注明出处。如若内容有涉嫌抄袭侵权/违法违规/事实不符,请点击 举报 进行投诉反馈!
