儿童保险哪种比较划算?分享2023性价比高的儿童保险
为儿童买保险,主打的就是性价比高,便宜又实用。那么,儿童保险哪种比较划算呢?接下来就分享2023性价比高的儿童保险,想要为家里的小孩购买保险产品的小伙伴们可以看过来!

一:百万医疗险。
比如:众安尊享e生2023版。
说到儿童保险哪种比较划算,那么百万医疗险必然是其中一种。百万医疗险主要可对被保险人因为疾病或意外而发生的合理且必要的医疗费用进行报销。虽然免赔额较高,但是其保费便宜保额高,因此用来应对大病风险还是非常合适的。以众安尊享e生2023版为例,其保额最高可达600万,而且保障范围也比较广泛:

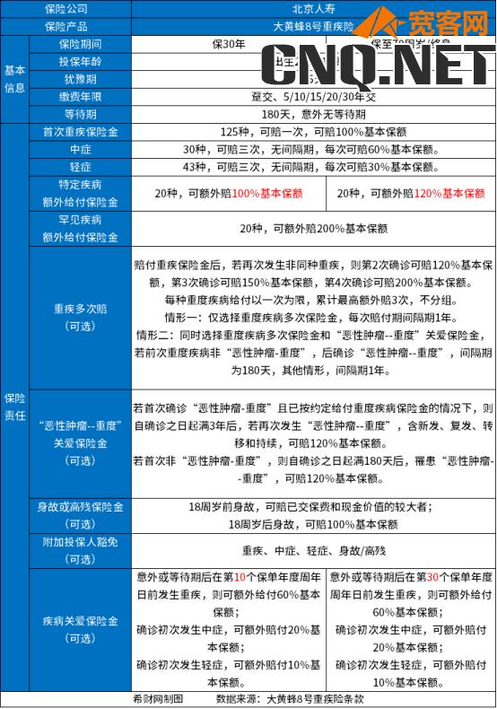
二:少儿重疾险。
比如:大黄蜂8号重疾险。
近年来,儿童重疾发生率其实是有所上升的,比如白血病、严重手足口病更是儿童高发重疾。因此,为儿童购买一份少儿重疾险也是很有必要的。而且儿童年龄小、身体健康大多不错,不仅更容易通过健康告知,保费也会更加便宜一些。以大黄蜂8号重疾险为例,其允许出生满28天-17周岁的人群投保,保障内容也还不错,具体如下表:

三:少儿意外险。
比如:平安大守护少儿意外险(含烧烫伤医疗)。
儿童的好奇心比较重,在探索世界的过程当中,发生意外的概率也是有的,比如烧伤烫伤、摔伤、猫爪狗咬等,更是儿童常见意外。因此,为孩子购买一份少儿意外险,也就显得很有必要了。以平安大守护少儿意外险(含烧烫伤医疗)为例,其主要可保:
1.意外身故及伤残,保额20万;
2.意外医疗,保额1万,可100%报销;
3.预防接种身故或伤残,保额10万;
4.预防接种意外医疗,保额3000元;
5.烧烫伤意外医疗(含门诊住院),无免赔,保额1万,可100%报销。
关于“儿童保险哪种比较划算?分享2023性价比高的儿童保险”就说到这里,希望对你有所帮助。
风险提示及免责条款
市场有风险,投资需谨慎。本文不构成个人投资建议,也未考虑到个别用户特殊的投资目标、财务状况或需要。用户应考虑本文中的任何意见、观点或结论是否符合其特定状况。据此投资,责任自负。本文来自互联网用户投稿,文章观点仅代表作者本人,不代表本站立场。本站仅提供信息存储空间服务,不拥有所有权,不承担相关法律责任。如若转载,请注明出处。如若内容有涉嫌抄袭侵权/违法违规/事实不符,请点击 举报 进行投诉反馈!
