重疾险排行榜前三名,2023靠谱的重疾险有哪些?
重疾险可以帮助被保险人抵御重疾大病风险,市面上的重疾险有很多,可以满足不同消费者的保障需求。那么,重疾险排行榜前三名,2023靠谱的重疾险有哪些?接下来就一起来看看吧!

一:靠谱的成人重疾险。
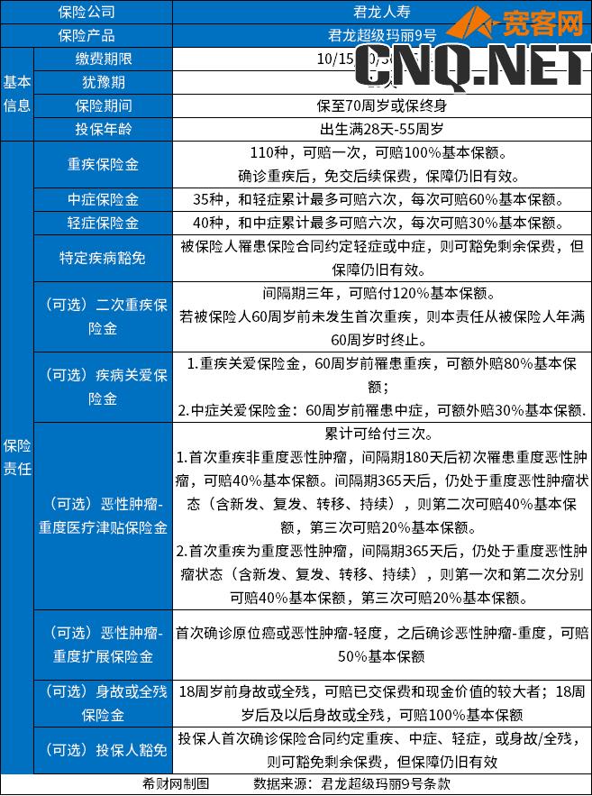
比如:君龙超级玛丽9号。
对于成年人来说,购买重疾险还是很重要的,尤其是40周岁以后,属于重疾高发期,若是不尽早配置好重疾险,那么一旦罹患重疾大病,所需要自行支出的费用还是很高的。那么,成人重疾险排行榜前三名,2023靠谱的重疾险有哪些?
以君龙超级玛丽9号为例,它允许出生满28天-55周岁的人群投保,可以选择保至70周岁或保终身,保险责任丰富,可选责任也有很多,可以满足不同消费者的保障需求,具体如下表:

二:靠谱的少儿重疾险。
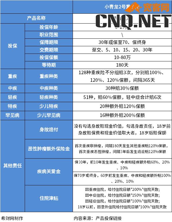
比如:君龙小青龙2号少儿重疾险。
一般来说,购买重疾险的时间是越早越好,尤其是小孩子,投保年龄越小,则所需要缴纳的保费越低,而且也更容易通过健康告知。不少少儿重疾险还会额外提供一些少儿特疾、少儿罕见病保障,可以帮助被保险人有效抵御各种重疾风险。
以君龙小青龙2号少儿重疾险为例,它属于专门的少儿重疾险,允许70周岁以下的人群投保,可以选择保30年、保至70周岁或保终身,保险责任丰富,具体如下表:

三:综合性价比高的重疾险。
比如:人保寿险i无忧2.0重大疾病保险(A款)。
优质的重疾险产品可以让被保险人在抵御重疾风险的时候更加轻松。以人保寿险i无忧2.0重大疾病保险(A款)为例,它的综合性价比还是很高的,允许55周岁以下的人群投保,保额最高可以买到75万,而且保险责任和可选责任也都很丰富,性价比很高。

关于“重疾险排行榜前三名,2023靠谱的重疾险有哪些?”就说到这里,希望对你有所帮助。
风险提示及免责条款
市场有风险,投资需谨慎。本文不构成个人投资建议,也未考虑到个别用户特殊的投资目标、财务状况或需要。用户应考虑本文中的任何意见、观点或结论是否符合其特定状况。据此投资,责任自负。本文来自互联网用户投稿,文章观点仅代表作者本人,不代表本站立场。本站仅提供信息存储空间服务,不拥有所有权,不承担相关法律责任。如若转载,请注明出处。如若内容有涉嫌抄袭侵权/违法违规/事实不符,请点击 举报 进行投诉反馈!
